Упр.11.5 ГДЗ Мордковича 10 класс профильный уровень (Алгебра)
Решение #1
Решение #2(записки учителя)
Решение #3(записки школьника)

Рассмотрим вариант решения задания из учебника Мордкович, Семенов 10 класс, Мнемозина:
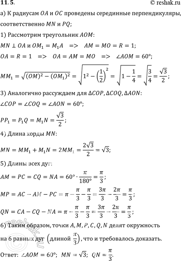
a K радиусам OA и OC проведены серединные перпендикуляры, соответственно, MN и PQ (рис. 44). Чему равен центральный угол AOMl Найдите длину хорды MN. Найдите длину дуги QN. Докажите, что точки А, M, P, C, Q, N делят окружность на шесть равных частей,
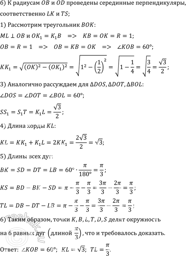
б) K радиусам OB и OD проведены серединные перпендикуляры LK и TS, соответственно (рис. 45). Чему равен центральный угол KOB? Найдите длину хорды KL. Найдите длину дуги TL. Докажите, что точки K, B, L, T, D, S делят окружность на шесть равных частей.
*размещая тексты в комментариях ниже, вы автоматически соглашаетесь с пользовательским соглашением