Упр.1 ГДЗ Алимов 10-11 класс (Алгебра)
Решение #1
Решение #2

Рассмотрим вариант решения задания из учебника Алимов, Колягин, Ткачёва 10 класс, Просвещение:
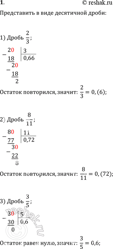
1. Записать в виде десятичной дроби:
1) 2/3;
2) 8/11;
3) 3/5;
4) -3/4;
5) -8*2/7;
6) 13/99.
*размещая тексты в комментариях ниже, вы автоматически соглашаетесь с пользовательским соглашением