Устные вопросы и задания 6 ГДЗ Колягин Ткачёва 9 класс (Алгебра)
Решение #1

Рассмотрим вариант решения задания из учебника Колягин, Ткачёва, Фёдорова 9 класс, Просвещение:
1. Что называется функцией?
2. Что называется областью определения функции?
3. Привести пример функции, областью определения которой является:
1) множество всех действительных чисел;
2) множество всех неотрицательных чисел;
3) множество всех неположительных чисел;
4) множество всех действительных чисел, отличных от нуля.
4. Как найти область определения функции, заданной формулой?
5. Какова область определения функции: линейной; квадратичной; у = корень x; у = корень 3 степени х; у = |х|?
6. Что нужно сделать, чтобы найти область определения функции:
у = корень x + 5; у = корень 1/x+5?
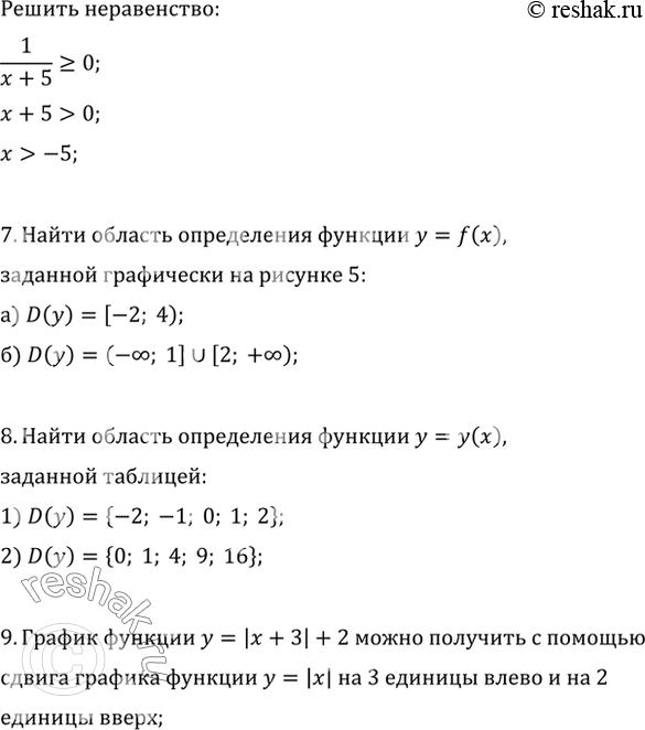
7. Найти область определения функции y = f(x), заданной графически на рисунке 5.
8. Найти область определения функции у = у (х), заданной таблицей:
1) x
-2
1
0
1
2
y(х)
4
1
0
1
4
2) x
0
1
4
9
16
y(x)
0
1
2
3
4
9. С помощью каких сдвигов графика функции у = |х| можно получить график функции у = |х + 3| + 2?
*размещая тексты в комментариях ниже, вы автоматически соглашаетесь с пользовательским соглашением