Устные вопросы и задания 20 ГДЗ Колягин Ткачёва 8 класс (Алгебра)
Решение #1

Рассмотрим вариант решения задания из учебника Колягин, Ткачёва, Фёдорова 8 класс, Просвещение:
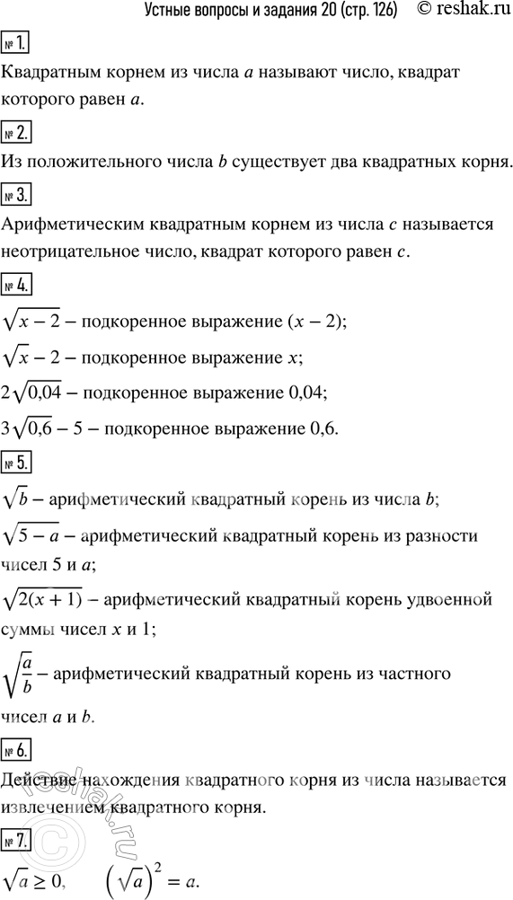
1. Какое число называбют квадратным корнем из числа a?
2. Сколько существует квадратных корней из положительного числа b?
3. Какое число называют арифметическим квадратным корнем из неотрицательного числа c?
4. Назвать подкоренное выражение в записи: v(x-2); vx-2; 2v0,04; 3v0,6-5.
5. Прочитать запись: vb; v(5-a); v(2(x+1)); v(a/b).
6. Как называют действие нахождения квадратного корня из числа?
7. Записать символами определение квадратного корня из числа a.
*размещая тексты в комментариях ниже, вы автоматически соглашаетесь с пользовательским соглашением