Тест Глава 1 ГДЗ Мордкович Семенов 8 класс (Алгебра)
Решение #1

Рассмотрим вариант решения задания из учебника Мордкович, Семенов, Александрова 8 класс, Бином:
1. Укажите подмножество множества натуральных чисел.
а) А = {3; 3,1; ?} в) С = {1; v2; 2}
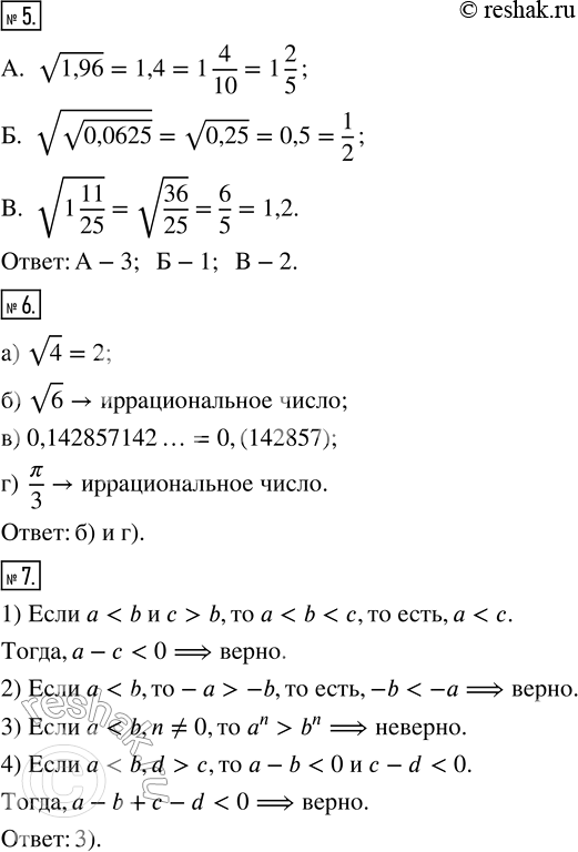
б) В = {0; 1; 2} г) D = {2; 4; 6}
2. Даны множества А = (—4; 5), Б = [—1; 5]. Укажите верные высказывания.
1) А\В = (-4; -1) 3) А ? B = (-4; 5]
2) B ? A 4) A ? B = [-1; 5)
3. Переведите обыкновенную дробь 8/15 в десятичную.
4. В каком из пунктов «а» — «г» указана дробь, равная 0,0(3)?
а) 3/100 б) 1/3 в) 1/30 г) 1/33
5. Установите соответствие между квадратным корнем из числа и его значением.
А. v1,96 Б. vv0,0625 В. v(1 11/25)
1) 1/2 2) 1,2 3) 1 2/5
6. В каких из пунктов «а» — «г» указаны иррациональные числа?
а) v4 б) v6 в) 0,142857142... г) ?/3
7. Укажите неверное утверждение.
1) Если а < b и с > b, то а — с < 0.
2) Если а < b, то -b < —а.
3) Если а < b, n ? 0, то а^n > b^n.
4) Если а < b, d > с, то а — b + с — d < 0.
8. Решите неравенство 6 — 11у ? —5(у — 1).
а) у ? 6 б) у ? 1/6 в) y ? 1/6 Г) У ? -1/6
9. Решите уравнение |х + 8| = 3.
10. Установите соответствие между числом и его приближённым значением с точностью до 0,01.
А. 25/11 Б. v5 В. 0,75?
1) 2,24 2) 2,27 3) 2,36
*размещая тексты в комментариях ниже, вы автоматически соглашаетесь с пользовательским соглашением