Упр.98 ГДЗ Колягин Ткачёва 10 класс (Алгебра)
Решение #1
Решение #2

Рассмотрим вариант решения задания из учебника Колягин, Ткачёва, Фёдорова 10 класс, Просвещение:
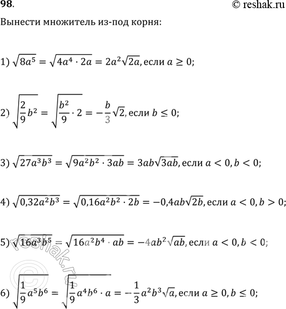
Вынести множитель из-под знака корня:
1) корень 8a5, если a>=0;
2) корень 2/9b2, если b<=0;
3) корень 27a3b3, если a<0, b<0;
4) корень 0,32a2b3, если a<0,b>0;
5) корень 16a3b5, если a<0, b<0;
6) корень 1/9a5b6, если a>=0, b<=0.
*размещая тексты в комментариях ниже, вы автоматически соглашаетесь с пользовательским соглашением