Упр.8.38 ГДЗ Погорелов 7-9 класс (Геометрия)

Решение #1

Изображение 38. Чему равны коэффициенты а и b в уравнении прямой ах + by = 1, если известно, что она проходит через точки (1; 2) и (2;...

Рассмотрим вариант решения задания из учебника Погорелов 8 класс, Просвещение:
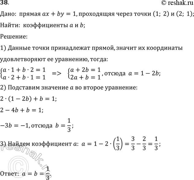
38. Чему равны коэффициенты а и b в уравнении прямой ах + by = 1, если известно, что она проходит через точки (1; 2) и (2; 1)?
*Цитирирование задания со ссылкой на учебник производится исключительно в учебных целях для лучшего понимания разбора решения задания.
*размещая тексты в комментариях ниже, вы автоматически соглашаетесь с пользовательским соглашением