Упр.793 ГДЗ Колягин Ткачёва 10 класс (Алгебра)
Решение #1
Решение #2

Рассмотрим вариант решения задания из учебника Колягин, Ткачёва, Фёдорова 10 класс, Просвещение:
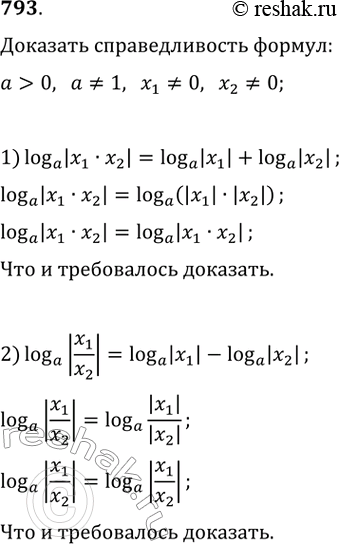
793. Доказать, что при a > 0, a не равно 1 и любых x1 не равно 0 и x2 не равно 0 справедливы формулы:
1) логарифм |x1*x2| по основанию а = логарифм |x1| по основанию а + логарифм |x2| по основанию а
2) логарифм |x1/x2| по основанию а = логарифм |x1| по основанию а - логарифм |x2| по основанию а
*размещая тексты в комментариях ниже, вы автоматически соглашаетесь с пользовательским соглашением