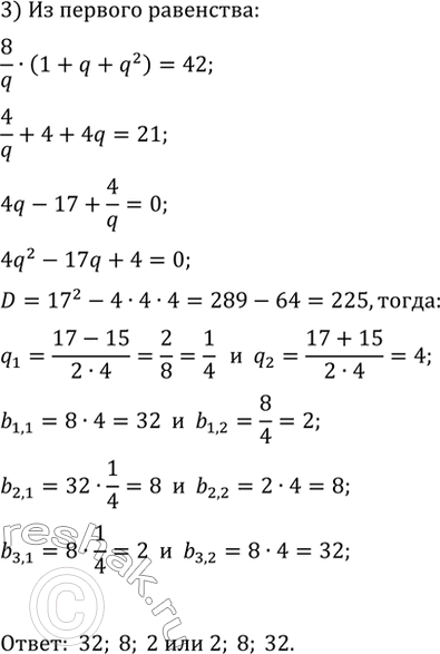
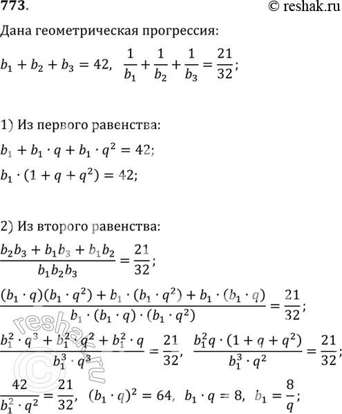
Упр.773 ГДЗ Макарычев Миндюк 9 класс (Углубленный) (Алгебра)
Решение #1

Рассмотрим вариант решения задания из учебника Макарычев, Миндюк, Нешков 9 класс, Просвещение:
773. Найдите три положительных числа, составляющих геометрическую прогрессию, если известно, что их сумма равна 42, а сумма обратных им чисел равна 21/32.
*размещая тексты в комментариях ниже, вы автоматически соглашаетесь с пользовательским соглашением