Упр.714 ГДЗ Колягин Ткачёва 11 класс (Алгебра)
Решение #1
Решение #2

Рассмотрим вариант решения задания из учебника Колягин, Ткачёва, Фёдорова 11 класс, Просвещение:
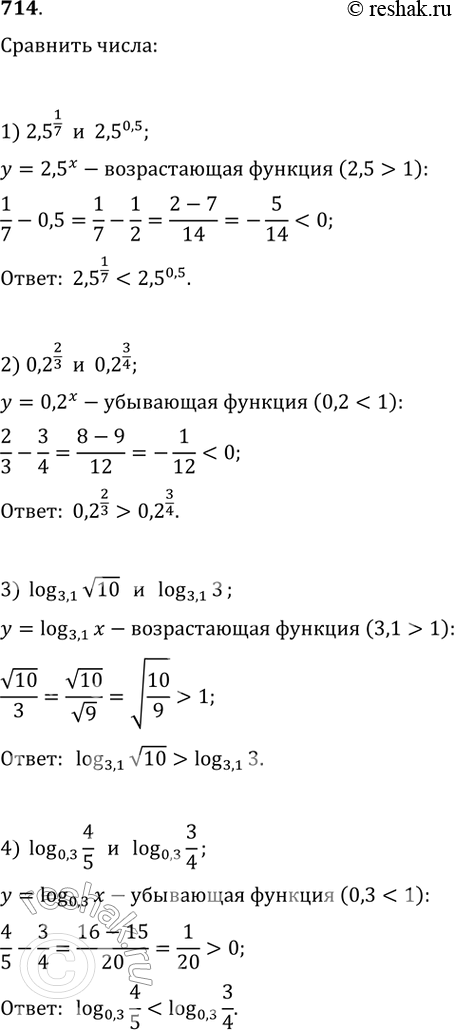
714. Сравнить числа:
1) 2^1/7 и 2,5^0,5;
2) 0,2^2/3 и 0,2^3/4;
3) log3,1 корень 10 и log3,1 3;
4) log0,3 4/5 и log0,3 3/4.
*размещая тексты в комментариях ниже, вы автоматически соглашаетесь с пользовательским соглашением