Упр.714 ГДЗ Колягин Ткачёва 10 класс (Алгебра)
Решение #1
Решение #2

Рассмотрим вариант решения задания из учебника Колягин, Ткачёва, Фёдорова 10 класс, Просвещение:
714.
1) 0,4^x-2,5^(x+1)>1,5
2) 25*0,04^2x>0,2^x(3-x)
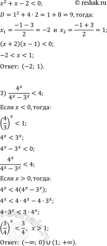
3) 4^x/(4^x-3X)<4
4) (1/4)^x-32*(1/8)^(x^2-1)<0
*размещая тексты в комментариях ниже, вы автоматически соглашаетесь с пользовательским соглашением