Упр.7.1 ГДЗ Мерзляк 10 класс Базовый уровень (Алгебра)
Решение #1

Рассмотрим вариант решения задания из учебника Мерзляк, Номировский, Полонский 10 класс, Вентана-Граф:
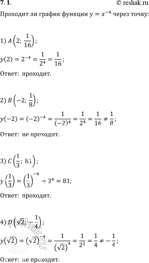
7.1. Проходит ли график функции y=x^(-4) через точку:
1) A(2; 1/16); 2) B(-2; 1/8); 3) C(1/3; 81); 4) D(v2; -1/4)?
*размещая тексты в комментариях ниже, вы автоматически соглашаетесь с пользовательским соглашением