Упр.663 ГДЗ Колягин Ткачёва 11 класс (Алгебра)
Решение #1
Решение #2

Рассмотрим вариант решения задания из учебника Колягин, Ткачёва, Фёдорова 11 класс, Просвещение:
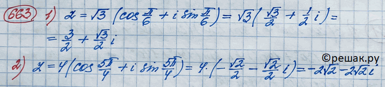
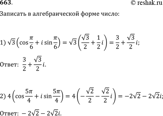
663. Записать в алгебраической форме комплексное число:
1) корень 3(соs пи/6 + isin пи/6);
2) 4(cos 5пи/4 + isin 5пи/4).
*размещая тексты в комментариях ниже, вы автоматически соглашаетесь с пользовательским соглашением