Упр.600 ГДЗ Никольский Потапов 7 класс (Алгебра)
Решение #1
Решение #2

Рассмотрим вариант решения задания из учебника Никольский, Потапов 7 класс, Просвещение:
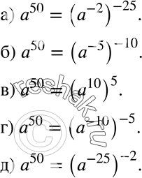
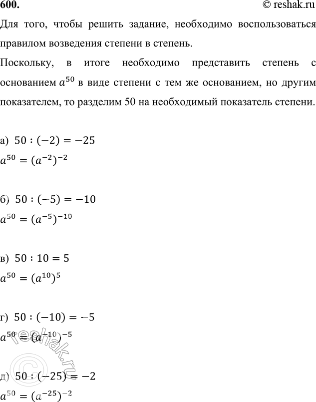
600 Представьте а50 (а =/ 0) в виде степени с основанием:
а) а^-2;
б) а^-5;
в) а10;
г) а^-10;
д) а^-25.
*размещая тексты в комментариях ниже, вы автоматически соглашаетесь с пользовательским соглашением