Упр.6.14 ГДЗ Мерзляк 11 класс Углубленный уровень (Алгебра)
Решение #1

Рассмотрим вариант решения задания из учебника Мерзляк, Номировский, Поляков 11 класс, Вентана-Граф, Просвещение:
6.14. Решите уравнение:
1) log_7 x+log_7 (x+6)=1;
2) log_3 (5-x)+log_3 (3-x)=1;
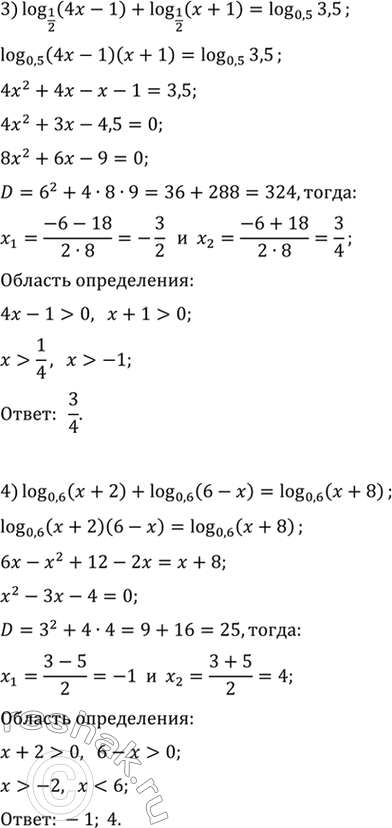
3) log_(1/2) (4x-1)+log_(1/2) (x+1)=log_0,5 3,5;
4) log_0,6 (x+2)+log_0,6 (6-x)=log_0,6 (x+8);
5) log_2 (2x-1)-log_2 (x+2)=2-log_2 (x+1);
6) 2lg (x+1)-lg (4x-5)=lg (x-5).
*размещая тексты в комментариях ниже, вы автоматически соглашаетесь с пользовательским соглашением