Упр.43 ГДЗ Колягин Ткачёва 11 класс (Алгебра)
Решение #1
Решение #2

Рассмотрим вариант решения задания из учебника Колягин, Ткачёва, Фёдорова 11 класс, Просвещение:
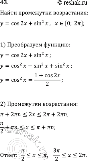
43. Найти промежутки возрастания функции у = cos2x + sin2x на отрезке [0; 2пи].
*размещая тексты в комментариях ниже, вы автоматически соглашаетесь с пользовательским соглашением