Упр.404 ГДЗ Колягин Ткачёва 10 класс (Алгебра)
Решение #1
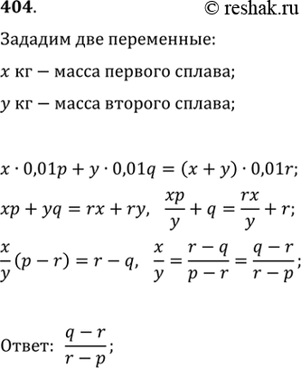
Решение #2

Рассмотрим вариант решения задания из учебника Колягин, Ткачёва, Фёдорова 10 класс, Просвещение:
404. Имеются два куска сплава серебра с медью. Один из них содержит р% меди, другой — q% меди. В каком соотношении нужно брать сплавы от первого и второго кусков, чтобы получить новый сплав, содержащий r% меди, где р < r < q?
*размещая тексты в комментариях ниже, вы автоматически соглашаетесь с пользовательским соглашением