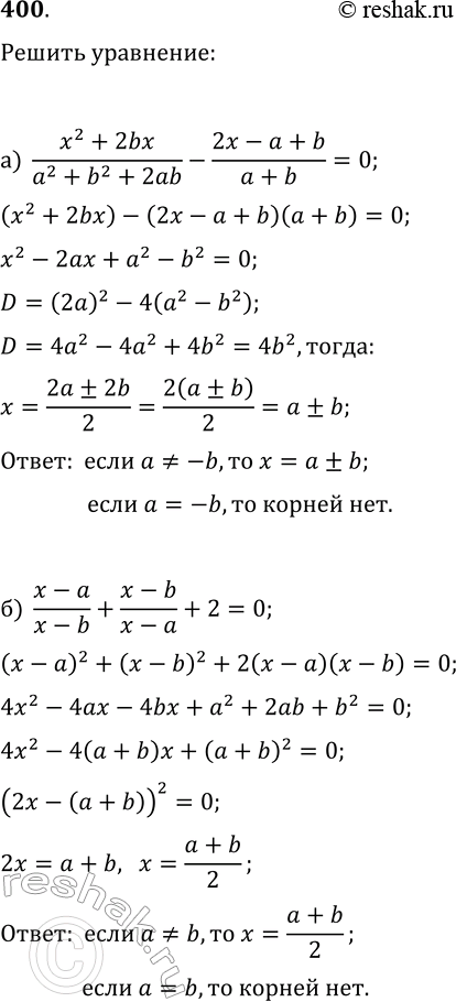
Упр.400 ГДЗ Макарычев Миндюк 9 класс (Углубленный) (Алгебра)
Решение #1

Рассмотрим вариант решения задания из учебника Макарычев, Миндюк, Нешков 9 класс, Просвещение:
400. Решите уравнение с параметрами а и b:
а) (x^2+2bx)/(a^2+b^2+2ab)-(2x-a+b)/(a+b)=0;
б) (x-a)/(x-b)+(x-b)/(x-a)+2=0.
*размещая тексты в комментариях ниже, вы автоматически соглашаетесь с пользовательским соглашением