Упр.36.19 ГДЗ Мордкович Семенов 8 класс (Алгебра)
Решение #1

Рассмотрим вариант решения задания из учебника Мордкович, Семенов, Александрова 8 класс, Бином:
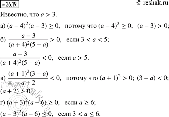
36.19. Известно, что а > 3. Какой знак имеет выражение:
а) (a - 4)^2 (a - 3); в) ((a + 1)^2 (3 - a))/(a + 2);
б) (a - 3)/((a + 4)^2 (5 - a)); г) (a - 3)^2 (a - 6)?
*размещая тексты в комментариях ниже, вы автоматически соглашаетесь с пользовательским соглашением