Упр.34.2 ГДЗ Мерзляк 10 класс Базовый уровень (Алгебра)
Решение #1

Рассмотрим вариант решения задания из учебника Мерзляк, Номировский, Полонский 10 класс, Вентана-Граф:
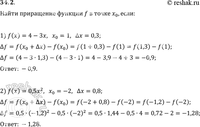
34.2. Найдите приращение функции f в точке х_0, если:
1) f(x)=4-3x, x_0=1, ?x=0,3; 2) f(x)=0,5x^2, x_0=-2, ?x=0,8.
*размещая тексты в комментариях ниже, вы автоматически соглашаетесь с пользовательским соглашением