Упр.33.10 ГДЗ Мерзляк 10 класс Базовый уровень (Алгебра)
Решение #1

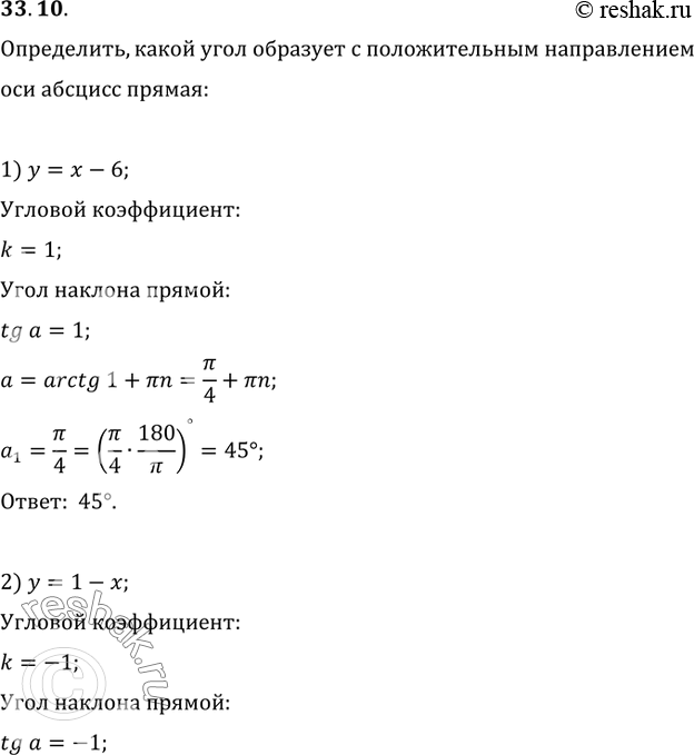
Рассмотрим вариант решения задания из учебника Мерзляк, Номировский, Полонский 10 класс, Вентана-Граф:
33.10. Какой угол образует с положительным направлением оси абсцисс прямая:
1) y=x-6; 2) y=1-x; 3) y=3?
*размещая тексты в комментариях ниже, вы автоматически соглашаетесь с пользовательским соглашением