Упр.3.16 ГДЗ Мерзляк 10 класс Базовый уровень (Алгебра)
Решение #1

Рассмотрим вариант решения задания из учебника Мерзляк, Номировский, Полонский 10 класс, Вентана-Граф:
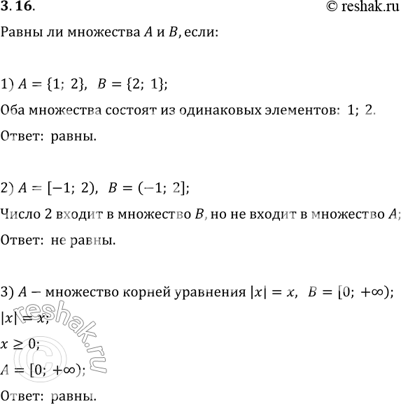
3.16. Равны ли множества A и B, если:
1) A = {1, 2}, B = {2, 1};
2) A = [-1; 2), B = (-1; 2];
3) A — множество корней уравнения |x|=x, B = [0; +?)?
*размещая тексты в комментариях ниже, вы автоматически соглашаетесь с пользовательским соглашением