Упр.3.12 ГДЗ Мерзляк 10 класс Базовый уровень (Алгебра)
Решение #1

Рассмотрим вариант решения задания из учебника Мерзляк, Номировский, Полонский 10 класс, Вентана-Граф:
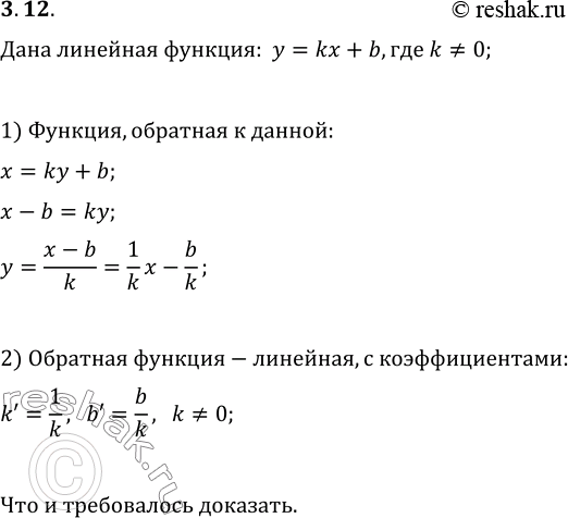
3.12. Докажите, что функция, обратная к линейной функции y=kx+b при k?0, также является линейной.
*размещая тексты в комментариях ниже, вы автоматически соглашаетесь с пользовательским соглашением