Упр.282 ГДЗ Колягин Ткачёва 11 класс (Алгебра)
Решение #1
Решение #2

Рассмотрим вариант решения задания из учебника Колягин, Ткачёва, Фёдорова 11 класс, Просвещение:
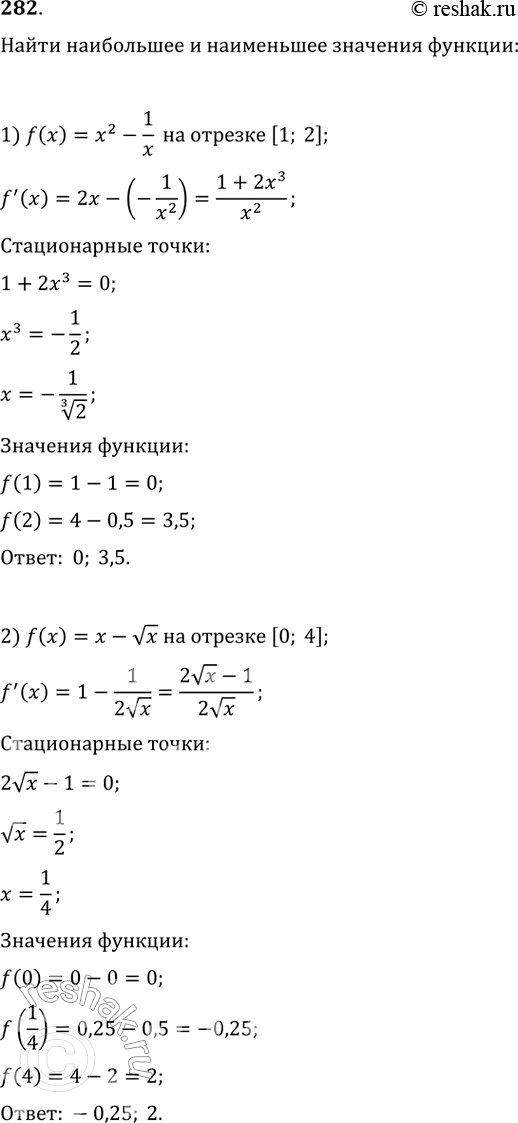
282. 1) f(x) = x2- 1/x на отрезке [1; 2];
2) f(x) = х - корень х на отрезке [0; 4].
*размещая тексты в комментариях ниже, вы автоматически соглашаетесь с пользовательским соглашением