Упр.252 ГДЗ Никольский Потапов 7 класс (Алгебра)
Решение #1
Решение #2

Рассмотрим вариант решения задания из учебника Никольский, Потапов 7 класс, Просвещение:
252. а) 12а + 5b - 4а;
б) 19x - 24у + x;
в) 17х - 4у + 5х + 4у;
г) 5а - 2у + 4а + 2 у;
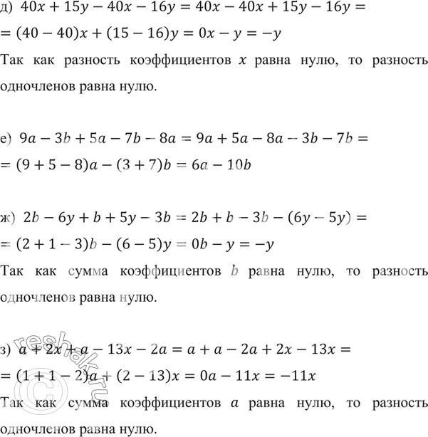
д) 40х + 15у - 40x - 16у;
е) 9а - Зb + 5а — 7b — 8а;
ж) 2b - 6у + b + 5у - 3b;
з) а + 2x + а - 13x - 2а.
*размещая тексты в комментариях ниже, вы автоматически соглашаетесь с пользовательским соглашением