Упр.240 ГДЗ Макарычев Миндюк 9 класс (Углубленный) (Алгебра)

Решение #1

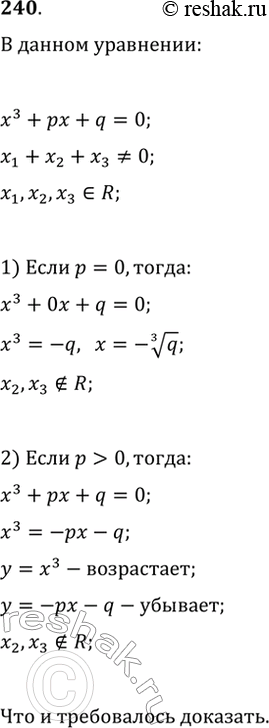
Изображение 240. Докажите, что если все корни уравнения x^3+px+q=0 — действительные числа и хотя бы один из них отличен от нуля, то...
Загрузка...

Рассмотрим вариант решения задания из учебника Макарычев, Миндюк, Нешков 9 класс, Просвещение:
240. Докажите, что если все корни уравнения x^3+px+q=0 — действительные числа и хотя бы один из них отличен от нуля, то p<0.
*Цитирирование задания со ссылкой на учебник производится исключительно в учебных целях для лучшего понимания разбора решения задания.
*размещая тексты в комментариях ниже, вы автоматически соглашаетесь с пользовательским соглашением