Упр.23.23 ГДЗ Мерзляк 10 класс Базовый уровень (Алгебра)
Решение #1

Рассмотрим вариант решения задания из учебника Мерзляк, Номировский, Полонский 10 класс, Вентана-Граф:
23.23. Упростите выражение:
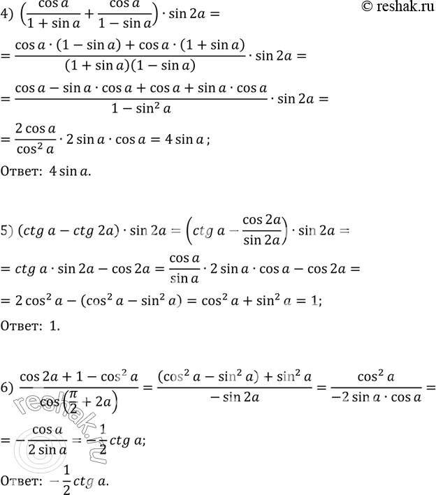
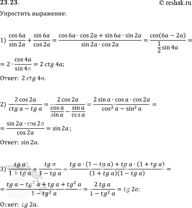
1) cos(6a)/sin(2a)+sin(6a)/cos(2a); 4) (cos(a)/(1+sin(a))+cos(a)/(1-sin(a)))sin(2a);
2) (2cos(2a))/(ctg(a)-tg(a)); 5) (ctg(a)-ctg(2a))sin(2a);
3) tg(a)/(1+tg(a))+tg(a)/(1-tg(a)); 6) (cos(2a)+1-cos^2(a))/cos(?/2+2a).
*размещая тексты в комментариях ниже, вы автоматически соглашаетесь с пользовательским соглашением