Упр.22.19 ГДЗ Мордкович Семенов 8 класс (Алгебра)
Решение #1

Рассмотрим вариант решения задания из учебника Мордкович, Семенов, Александрова 8 класс, Бином:
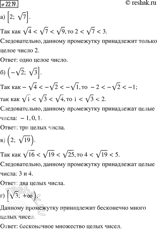
22.19. Сколько целых чисел принадлежит промежутку:
а) [2; v7]; в) (2; v19);
б) (-v2; v3]; г) [v3; +?)?
*размещая тексты в комментариях ниже, вы автоматически соглашаетесь с пользовательским соглашением