Упр.22.10 ГДЗ Мерзляк 10 класс Базовый уровень (Алгебра)
Решение #1

Рассмотрим вариант решения задания из учебника Мерзляк, Номировский, Полонский 10 класс, Вентана-Граф:
22.10. Докажите тождество:
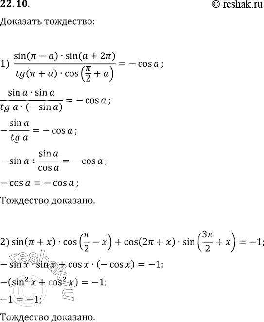
1) (sin(?-a)sin(a+2?))/(tg(?+a)cos(?/2+a))=-cos(a);
2) sin(?+x)cos(?/2-x)+cos(2?+x)sin(3?/2+x)=-1;
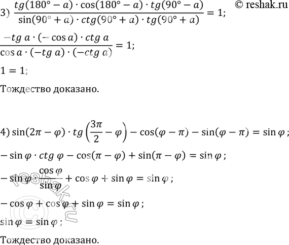
3) (tg(180°-a)cos(180°-a)tg(90°-a))/(sin(90°+a)ctg(90°+a)tg(90°+a))=1;
4) sin(2?-?)tg(3?/2-?)-cos(?-?)-sin(?-?)=sin(?).
*размещая тексты в комментариях ниже, вы автоматически соглашаетесь с пользовательским соглашением