Упр.21.20 ГДЗ Мерзляк 10 класс Базовый уровень (Алгебра)
Решение #1

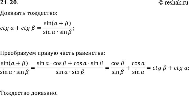
Рассмотрим вариант решения задания из учебника Мерзляк, Номировский, Полонский 10 класс, Вентана-Граф:
21.20. Докажите тождество ctg(a)+ctg(?)=sin(a+?)/(sin(a)sin(?)).
*размещая тексты в комментариях ниже, вы автоматически соглашаетесь с пользовательским соглашением