Упр.20.6 ГДЗ Мерзляк 11 класс Углубленный уровень (Алгебра)
Решение #1

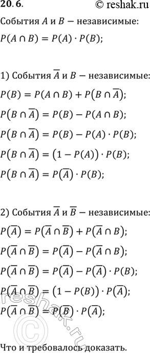
Рассмотрим вариант решения задания из учебника Мерзляк, Номировский, Поляков 11 класс, Вентана-Граф, Просвещение:
20.6. Пусть A и В — независимые события некоторого испытания. Докажите, что события !А и !В также являются независимыми.
*размещая тексты в комментариях ниже, вы автоматически соглашаетесь с пользовательским соглашением