Упр.20.24 ГДЗ Мерзляк 10 класс Базовый уровень (Алгебра)
Решение #1

Рассмотрим вариант решения задания из учебника Мерзляк, Номировский, Полонский 10 класс, Вентана-Граф:
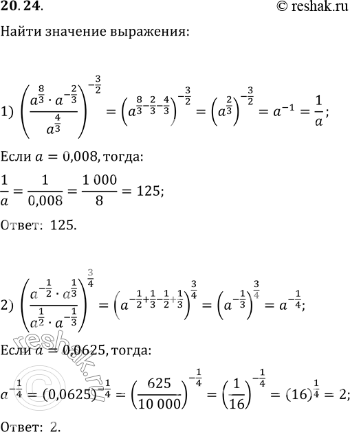
20.24. Найдите значение выражения:
1) ((a^(8/3)·a^(-2/3))/a^(4/3))^(-3/2) при a=0,008;
2) ((a^(-1/2)·a^(1/3))/(a^(1/2)·a^(-1/3)))^(3/4) при a=0,0625.
*размещая тексты в комментариях ниже, вы автоматически соглашаетесь с пользовательским соглашением