Упр.13.20 ГДЗ Погорелов 7-9 класс (Геометрия)

Решение #1

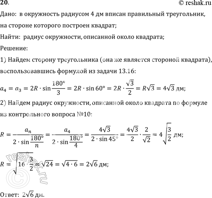
Изображение 20. В окружность радиусом 4 дм вписан правильный треугольник, на стороне которого построен квадрат. Найдите радиус окружности, описанной около квадрата.Дано:  в...

Рассмотрим вариант решения задания из учебника Погорелов 9 класс, Просвещение:
20. В окружность радиусом 4 дм вписан правильный треугольник, на стороне которого построен квадрат. Найдите радиус окружности, описанной около квадрата.

Дано: в окружность радиусом 4 дм вписан правильный треугольник,
на стороне которого построен квадрат;
Найти: радиус окружности, описанной около квадрата;
Решение:
1) Найдем сторону треугольника (она же является стороной квадрата),
воспользовавшись формулой из задачи 13.16.
2) Найдем радиус окружности, описанной около квадрата по формуле
из контрольного вопроса №10.
*Цитирирование задания со ссылкой на учебник производится исключительно в учебных целях для лучшего понимания разбора решения задания.
*размещая тексты в комментариях ниже, вы автоматически соглашаетесь с пользовательским соглашением