Упр.12.29 ГДЗ Погорелов 7-9 класс (Геометрия)

Решение #1

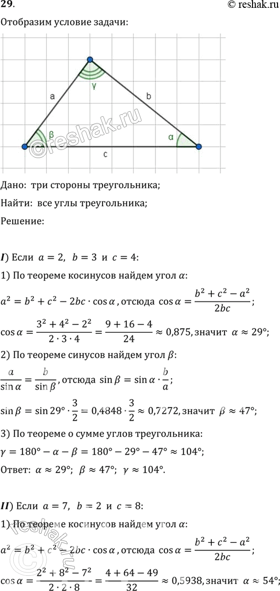
Изображение 29. Даны три стороны треугольника. Найдите его углы, если:1) а =	2, b =	3, с = 4;2) а =	7, b =	2, с = 8;3) а =	4, b =	5, с = 7;4) a =	15, b =	24, c = 18;	5) а...
Дополнительное изображение
Дополнительное изображение

Рассмотрим вариант решения задания из учебника Погорелов 9 класс, Просвещение:
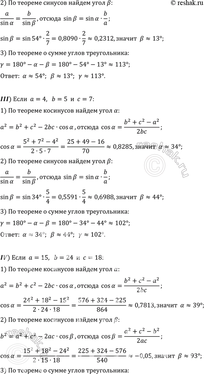
29. Даны три стороны треугольника. Найдите его углы, если:
1) а = 2, b = 3, с = 4;
2) а = 7, b = 2, с = 8;
3) а = 4, b = 5, с = 7;
4) a = 15, b = 24, c = 18;
5) а = 23, b = 17, с = 39;
6) а = 55, b = 21, с = 38.
*Цитирирование задания со ссылкой на учебник производится исключительно в учебных целях для лучшего понимания разбора решения задания.
*размещая тексты в комментариях ниже, вы автоматически соглашаетесь с пользовательским соглашением