Упр.11.37 ГДЗ Погорелов 7-9 класс (Геометрия)

Решение #1

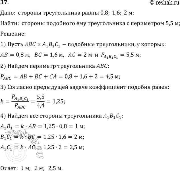
Изображение 37. Стороны треугольника равны 0,8 м, 1,6 м и 2 м. Найдите стороны подобного ему треугольника, периметр которого равен 5,5 м....

Рассмотрим вариант решения задания из учебника Погорелов 9 класс, Просвещение:
37. Стороны треугольника равны 0,8 м, 1,6 м и 2 м. Найдите стороны подобного ему треугольника, периметр которого равен 5,5 м.
*Цитирирование задания со ссылкой на учебник производится исключительно в учебных целях для лучшего понимания разбора решения задания.
*размещая тексты в комментариях ниже, вы автоматически соглашаетесь с пользовательским соглашением