Упр.11.14 ГДЗ Мерзляк 11 класс Углубленный уровень (Алгебра)
Решение #1

Рассмотрим вариант решения задания из учебника Мерзляк, Номировский, Поляков 11 класс, Вентана-Граф, Просвещение:
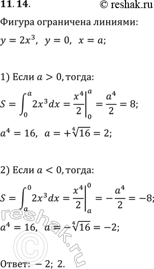
11.14. При каких значениях а площадь фигуры, ограниченной линиями y=2x^3, y=0 и x=a, равна 8?
*размещая тексты в комментариях ниже, вы автоматически соглашаетесь с пользовательским соглашением