Упр.109 ГДЗ Колягин Ткачёва 9 класс (Алгебра)
Решение #1

Рассмотрим вариант решения задания из учебника Колягин, Ткачёва, Фёдорова 9 класс, Просвещение:
109. Доказать, что функция:
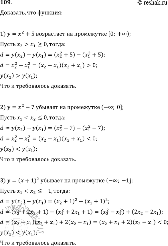
1) y=x^2+5 возрастает на промежутке [0; +?);
2) у=x^2-7 убывает на промежутке (—?; 0];
3) y=(x+1)^2 убывает на промежутке (-?; -1];
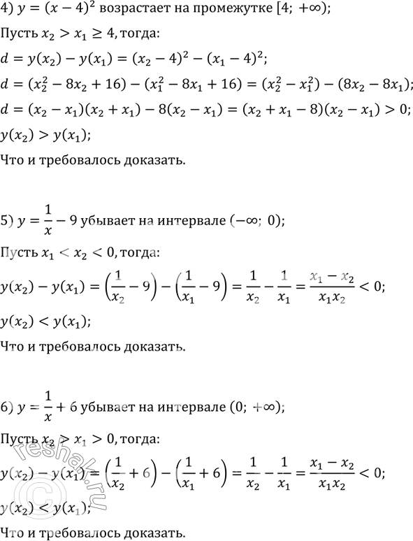
4) y=(x-4)^2 возрастает на промежутке [4; +?);
5) у=1/x-9 убывает на интервале (-?; 0);
6) y=1/x+6 убывает на интервале (0; +?);
7) у=1/(x+2) убывает на интервале (—2; +?);
8) y=1/(x-3) убывает на интервале (-?; 3).
*размещая тексты в комментариях ниже, вы автоматически соглашаетесь с пользовательским соглашением