Упр.10.8 ГДЗ Погорелов 7-9 класс (Геометрия)

Решение #1

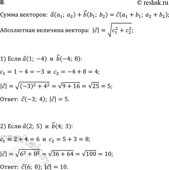
Изображение 8. Найдите вектор с, равный сумме векторов а и b, и абсолютную величину вектора с, если: 1) а (1; -4), b (-4; 8); 2) а (2; 5), b (4;...

Рассмотрим вариант решения задания из учебника Погорелов 8 класс, Просвещение:
8. Найдите вектор с, равный сумме векторов а и b, и абсолютную величину вектора с, если: 1) а (1; -4), b (-4; 8); 2) а (2; 5), b (4; 3).
*Цитирирование задания со ссылкой на учебник производится исключительно в учебных целях для лучшего понимания разбора решения задания.
*размещая тексты в комментариях ниже, вы автоматически соглашаетесь с пользовательским соглашением