Упр.10.4 ГДЗ Мерзляк 10 класс Базовый уровень (Алгебра)
Решение #1

Рассмотрим вариант решения задания из учебника Мерзляк, Номировский, Полонский 10 класс, Вентана-Граф:
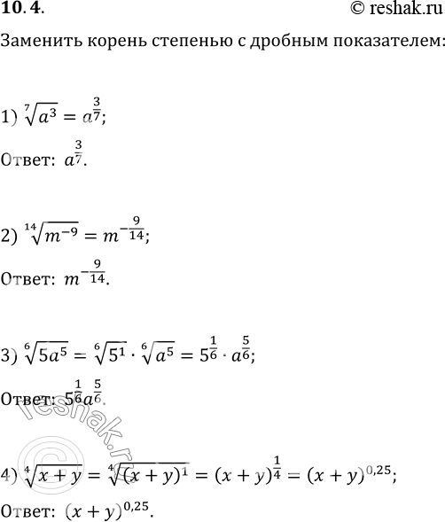
10.4. Замените корень степенью с дробным показателем:
1) (a^3)^(1/7); 2) (m^(-9))^(1/14); 3) (5a^5)^(1/6); 4) (x+y)^(1/4).
*размещая тексты в комментариях ниже, вы автоматически соглашаетесь с пользовательским соглашением