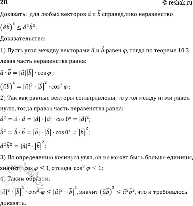
Упр.10.28 ГДЗ Погорелов 7-9 класс (Геометрия)

Решение #1

Изображение Упр.10.28 ГДЗ Погорелов 7-9 класс

Рассмотрим вариант решения задания из учебника Погорелов 8 класс, Просвещение:
28. Докажите, что для любых векторов а и b (ab)2 <= а2b2.
*Цитирирование задания со ссылкой на учебник производится исключительно в учебных целях для лучшего понимания разбора решения задания.
*размещая тексты в комментариях ниже, вы автоматически соглашаетесь с пользовательским соглашением