Упр.10.15 ГДЗ Погорелов 7-9 класс (Геометрия)

Решение #1

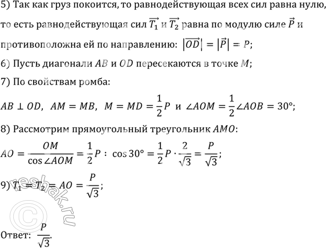
Изображение 15. К горизонтальной балке на двух равных нитях подвешен груз весом Р. Определите силы натяжения нитей (рис....
Дополнительное изображение

Рассмотрим вариант решения задания из учебника Погорелов 8 класс, Просвещение:
15. К горизонтальной балке на двух равных нитях подвешен груз весом Р. Определите силы натяжения нитей (рис. 232).
*Цитирирование задания со ссылкой на учебник производится исключительно в учебных целях для лучшего понимания разбора решения задания.
*размещая тексты в комментариях ниже, вы автоматически соглашаетесь с пользовательским соглашением