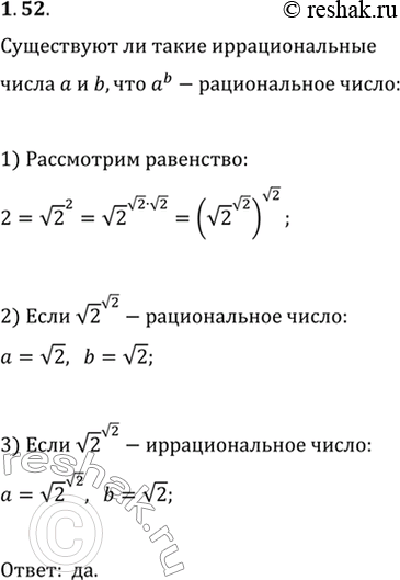
Упр.1.52 ГДЗ Мерзляк 11 класс Углубленный уровень (Алгебра)
Решение #1

Рассмотрим вариант решения задания из учебника Мерзляк, Номировский, Поляков 11 класс, Вентана-Граф, Просвещение:
1.52. Существуют ли такие иррациональные числа a и b, что a^b — рациональное число?
*размещая тексты в комментариях ниже, вы автоматически соглашаетесь с пользовательским соглашением