Упр.1.33 ГДЗ Мерзляк 10 класс Базовый уровень (Алгебра)
Решение #1

Рассмотрим вариант решения задания из учебника Мерзляк, Номировский, Полонский 10 класс, Вентана-Граф:
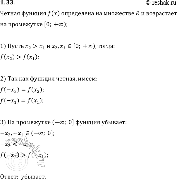
1.33. Чётная функция f, определённая на множестве R, возрастает на промежутке [0; +бесконечность). Определите, возрастает или убывает функция f на промежутке (-бесконечность; 0].
*размещая тексты в комментариях ниже, вы автоматически соглашаетесь с пользовательским соглашением