Упр.1.10 ГДЗ Мерзляк 10 класс Базовый уровень (Алгебра)
Решение #1

Рассмотрим вариант решения задания из учебника Мерзляк, Номировский, Полонский 10 класс, Вентана-Граф:
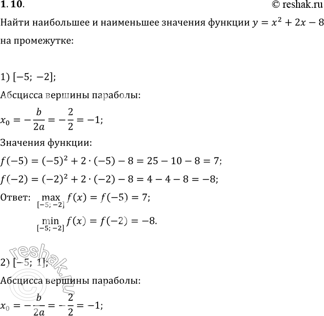
1.10. Найдите наибольшее и наименьшее значения функции y=x^2+2x-8 на промежутке:
1) [-5; -2]; 2) [-5; 1]; 3) [0; 3].
*размещая тексты в комментариях ниже, вы автоматически соглашаетесь с пользовательским соглашением