№855 ГДЗ Рымкевич 10-11 класс (Физика)
Решение #1
Решение #2

Рассмотрим вариант решения задания из учебника Рымкевич 10-11 класс, Дрофа:
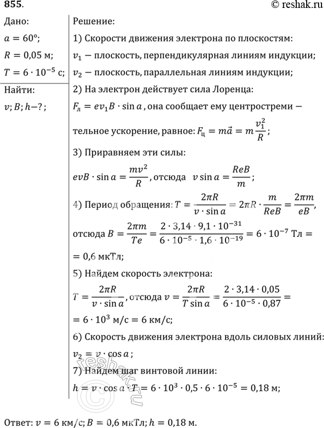
Электрон, влетающий в однородное магнитное поле под углом 60° к направлению поля, движется по винтовой линии радиусом 5 см с периодом обращения 60 мкс. Какова скорость электрона, индукция магнитного поля и шаг винтовой линии?
*размещая тексты в комментариях ниже, вы автоматически соглашаетесь с пользовательским соглашением