№80 ГДЗ Рымкевич 10-11 класс (Физика)
Решение #1
Решение #2
Решение #3

Рассмотрим вариант решения задания из учебника Рымкевич 10-11 класс, Дрофа:
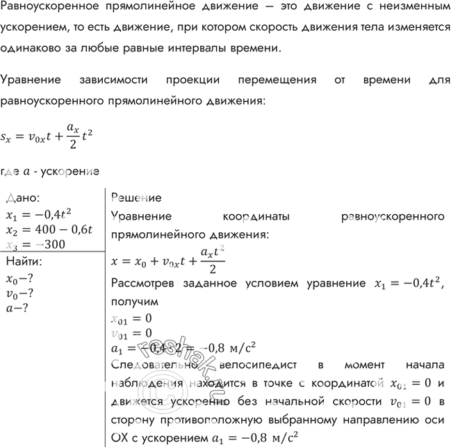
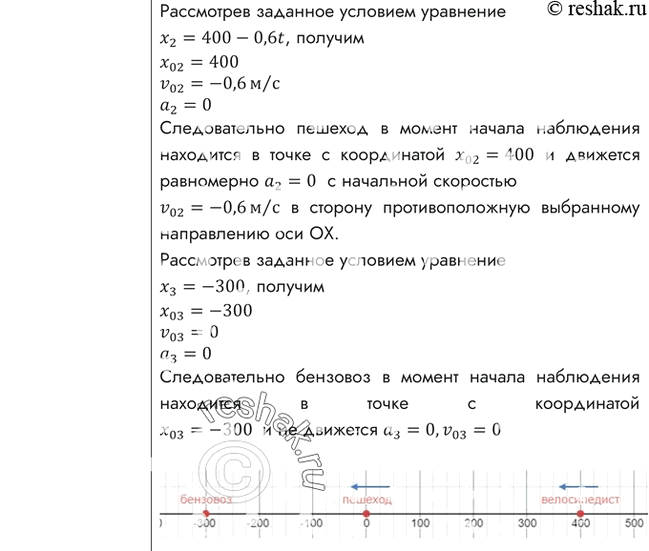
Уравнения движения по шоссе (см. рис. 8) велосипедиста, пешехода и бензовоза имеют вид: х1 = -0,4t2, х2 = 400 - 0,6t и х3 = -300 соответственно. Найти для каждого из тел: координату в момент начала наблюдения, проекции на ось X начальной скорости и ускорения, а также направление и вид движения.
Сделать пояснительный рисунок, указав положения тел при t = 0 и начертив векторы скоростей и ускорений.
*размещая тексты в комментариях ниже, вы автоматически соглашаетесь с пользовательским соглашением