№792 ГДЗ Рымкевич 10-11 класс (Физика)
Решение #1
Решение #2

Рассмотрим вариант решения задания из учебника Рымкевич 10-11 класс, Дрофа:
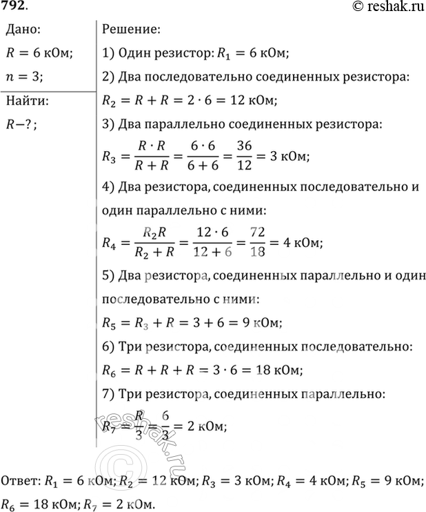
Какие сопротивления можно получить, имея три резистора по 6 кОм?
*размещая тексты в комментариях ниже, вы автоматически соглашаетесь с пользовательским соглашением