№771 ГДЗ Рымкевич 10-11 класс (Физика)
Решение #1
Решение #2
Решение #3

Рассмотрим вариант решения задания из учебника Рымкевич 10-11 класс, Дрофа:
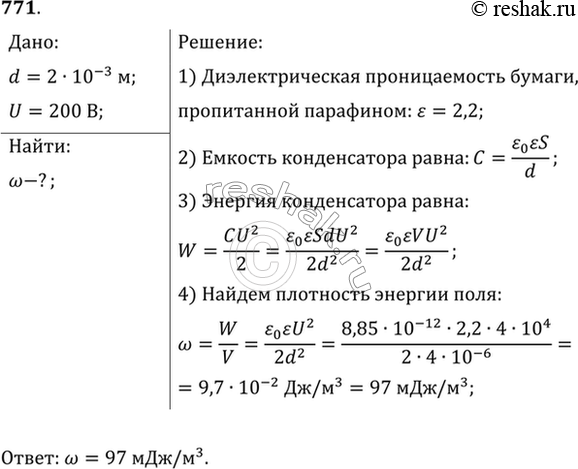
Расстояние между пластинами плоского конденсатора с диэлектриком из бумаги, пропитанной парафином, равно 2 мм, а напряжение между пластинами 200 В. Найти плотность энергии поля.
*размещая тексты в комментариях ниже, вы автоматически соглашаетесь с пользовательским соглашением