№770 ГДЗ Рымкевич 10-11 класс (Физика)
Решение #1
Решение #2
Решение #3
Рассмотрим вариант решения задания из учебника Рымкевич 10-11 класс, Дрофа:
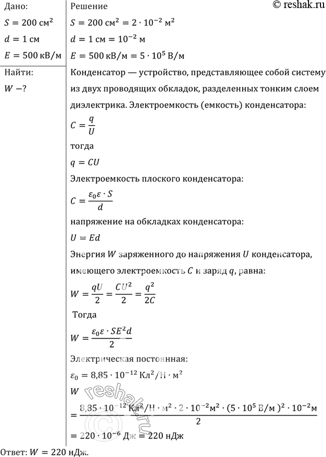
Площадь каждой из пластин плоского конденсатора 200 см2, а расстояние между ними 1 см. Какова энергия поля, если напряженность поля 500 кВ/м?
Отправить другу:
*размещая тексты в комментариях ниже, вы автоматически соглашаетесь с пользовательским соглашением
