№769 ГДЗ Рымкевич 10-11 класс (Физика)
Решение #1
Решение #2
Решение #3

Рассмотрим вариант решения задания из учебника Рымкевич 10-11 класс, Дрофа:
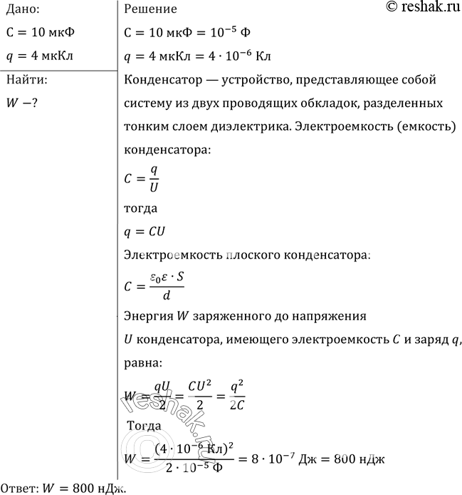
Конденсатору емкостью 10 мкФ сообщили заряд 4 мкКл. Какова энергия заряженного конденсатора?
*размещая тексты в комментариях ниже, вы автоматически соглашаетесь с пользовательским соглашением